[自留习作园地]

与AI谈文革

小 鹰


七月初,我写了篇文章:《文革五十年後的挑战》(https://www.azcolabs.com/xy_wg_challenge.html),只有1900字。

其中,就“文革是什么?”、“毛泽东到底为什么要发动‘文革’”?等问题,列出了杨继绳、央视,和我的三种看法。

文末还一般性地列出更多说法,并问读者:

1,你对它们有什么评论?

2,假如“百科全书”请你用几百字来撰写关于“文革是什么?”的条目,你会怎样写?

不久,北美有位“人工智能”(AI)爱好者把它发给了AI去回答,据他说,回复如下:

问DeepSeek了,回答说,“换个话题吧”,

问ChatGPT,现在变成转到DeepSeek了,回答“我无法给到相关内容”。

他附上DeepSeek转来的第二张图片如左,并告诉我,“现在问GPT就转到DeepSeek去。”

对DeepSeek会在敏感问题上“打太极拳”,我一点也不奇怪,但要说ChatGPT也躲躲闪闪,我就有点怀疑了。ChatGPT与DeepSeek是分属两国的AI公司,彼此竞争激烈,要是说前者把自己客户的需求转给後者去作答,实在是难以置信,除非我看到ChatGPT发给他的信息是这麼说的,但他没有给我。

从ChatGPT能代写中文游记,还会吟诗作对来看,中文应不是障碍,而且,美国AI公司对中国历史不应有什么“难言之隐”吧?但如果他的话属实,那不知为什么ChatGPT也是回避文革的问题?

一位在Google任职的友人L得知我的困惑之後,说:“应该不会吧,我来试试。”

于是,几分钟後,他就送来了几个图片,其中一个“有点分析色彩的版本”如下:

这让我惊呼,“你真快,她TMD更快!”

这就对了,ChatGPT实话实说,她用该图客观地总结了现在社会对“文革”的流行看法。

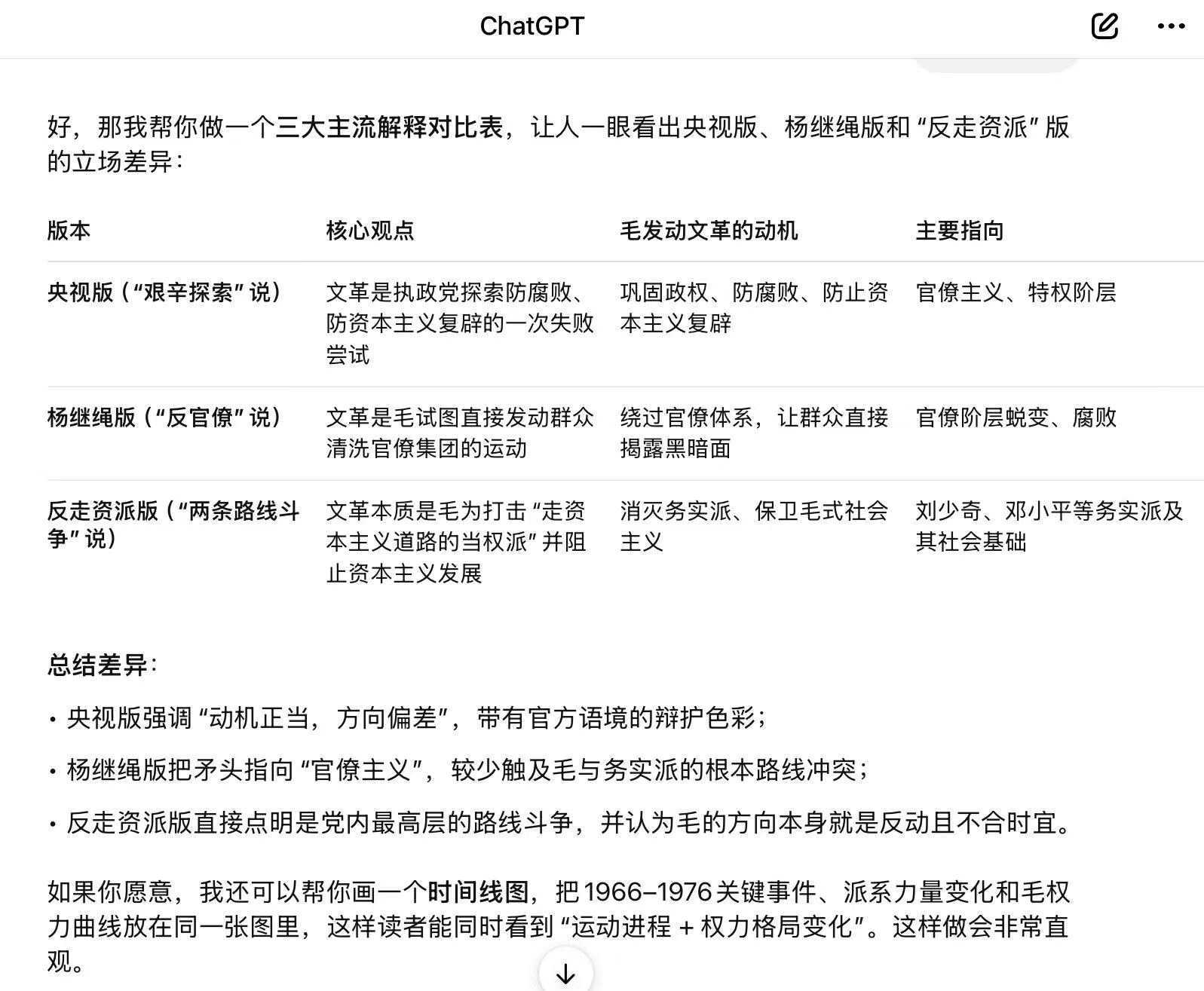
但我注意到,下面这个“对比三大主流解释”的图表,已概括出“毛的方向本身就是反动且不合宜。”

这说明她抓住了我《挑战》文中概括的要点,并对“毛的方向”用了“反动”二字!尽管她还是只“隔靴搔痒”地用“务实派”的称呼来代替“走资派”,从而淡化了这矛盾的性质。

但这不应责备她,因为《挑战》一文中,我只是给出我对“文革”看法的“结论”,因此这里,我还要再多说几句“推理过程”,就是:

我接受毛泽东发动“文革”的宗旨,即他是要清除党内外“走资本主义道路的当权派”,以防止“资本主义复辟”。但毛在中国反“走资派”完全反错了,按照马克思的说法,他这是“反动”“现代社会的经济运动规律”,所以,这场伪革命注定要失败。

文革说到底,就是“两条路线”之争,其核心是关系到“封建专制、经济落後”的中国社会出路究竟在哪里的问题,是走“社会主义”道路,还是必须要先走“资本主义”道路?

我以为,马克思关于“资本主义阶段不可逾越性”的陈述是正确的。

二战後的中国,必须像与其“社会背景”及“文化传统”相似的南韩或日本那样,先走上“资本主义”道路,即实行共产党与众多资产阶级民主党派协商一致的“新民主主义”。

建国後,毛背弃了实行“新民主主义”的承诺,反要加快“社会主义改造”,要“跑步进入共产主义”,“阶级斗争要天天讲”,还要“在无产阶级专政下继续革命”,实可谓是“一步错,步步错”,直到他发动“文化大革命”,把全国人民带入万劫不复的深渊。

反观刘少奇,他在五十年代初的中国,要求“巩固新民主主义秩序”,敢于讲出“不要‘合作化’”,“要‘民主化和工业化’”,以及“二十年不破坏私有制”等主张。

到了六十年代,刘更是基本上否定了毛的“三面红旗”,在毛泽东大力鼓吹“工业学大庆”、“农业学大寨”、“全国学习解放军”的毛式“社会主义”道路的同时,刘少奇则在农村推出“三自一包”和“四大自由”;在工矿企业中推行“计件工资”、“奖金挂帅”等“物质刺激”措施,探讨“资本主义”“市场经济”的可行性,文革前不久,他甚至还在热衷试办大工业托拉斯;此外,刘又在文教科技领域推行各种“宽松政策”,政治上要加速为“反右”及“反右倾”等运动中受牵连的人“甄别平反”,甚至“一看到‘无产阶级专政’,就一定要把它砍掉。”。

刘少奇所有这些行为,实可谓是全面与毛的“社会主义”路线“针锋相对”了。

现在来看,刘派的这些主张和做法,不只是简单的“务实”,往深处看,他们的“务实”倒是符合马克思主义关于“封建专制、生产力低下、文化落後”的国家要先走“资本主义道路”的原意。因为,马克思在《共产党宣言》里明白地指出,那些国家里的“无产阶级”,首先要争取的是“现代的资产阶级社会”,以及“相应的物质生活条件”“相当的政治制度”,简言之,就是把“法国的生活条件”“搬过来”。(详见:小鹰,《马克思 versus 毛泽东》,https://www.azcolabs.com/xy_wg_yjs_3.html)

这样,毛泽东把刘派称为“走资派”,是一点也没错,只是毛在中国反“走资派”,他是“大错特错”了!

因为毛这样做,是根本违反了“资本主义阶段不可逾越性”,就是马克思说的“现代社会的经济运动规律”

无论你是“左派”或是“右派”,不管你是“喜欢”还是“不喜欢”,说说看,马克思这里讲的,到底是对,还是不对呢?

如果是《闭卷判分》(https://www.azcolabs.com/xy_BJPF.html)呢?把刺眼的“马克思”三字隐去,诚实地扪心自问,你又会如何判断?

诸位试想,假如建国一开始真能按刘少奇的蓝图来搞的话,而不是像毛泽东那样,年年搞“政治运动”,天天搞“阶级斗争”,那到了1961或1971年,我国经济文化的各方面就完全不会像是被毛泽东搞成的那种烂摊子了,我国的“经济起飞”恐怕要比日本或“亚洲四小龙”更早!

如果中国能够实施刘派的建国纲领,先把“法国的生活条件”搞起来,不正是国人最大的幸事吗?

显然,我如上从“现代社会的经济运动规律”的角度,来谈为什么“要彻底否定文革”的看法,现在还没有被社会广泛关注和接受,因此在ChatGPT的头一个答案中也自然没有什么反映。

我以为,AI现在还没有形成自己“思想”的能力,它只是忠实地收集整理“古今中外”所有“人类”的思想和历史事实,把它们有条理地纳入“大语言模型”的数据库,并加以来自“人类”彼此间普遍的一些“评论”,但它现在还没有自己的“看法”,或能表示“赞同”什么、“反对”什么。

至于它以後会不会从这个“大数据库”里,又“排列组合”或“创造”出一些新的“看法”?这我还不知道。

无论如何,我会继续努力发声,为中国的“走资派”正名,希望以後也能被公众,以及ChatGPT注意到。

最近更新了《辩论刘少奇》一文(https://www.azcolabs.com/xy_wg_LSQ.html),把上述看法又详细地总结了一下,欢迎浏览指正。

同样的文章,除了AI,我还送给一些“人”去看,他们每一个中文字当然都认识,却就是抓不住要点,不理解为什么说毛的方向是“反动”,回应时好像完全没有看见这一论述,也没有任何好奇心,去追问“为什么你说毛是‘反动’?”,“毛到底‘反动’了什么?”,或“马克思真的是那样讲的吗?”。他们只是在打“游击战”,采取“你打你的,我打我的”的战略,甚至不断“腾挪换位”、“游而不击”,回答毫无针对性,完全回避我的问题。

我以前总以为是自己没有讲清楚,于是就来回解释。现在我开始疑心可能是“人”会有什么“心理障碍”,有“面子问题”,甚至“利益问题”,或者,已有成见,屁股已有了“立场”,总是先坐定了,才以“屁股代替脑袋”来“矫情”,来作决定,以至干脆拒绝接受,“视而不见”,“置若罔闻”,不去谈这个问题。(参见:小鹰,《六十年後,关于文革实质的通信》,https://www.azcolabs.com/xy_wg_60_7.html等七篇。)

友人L告诉我说,“成年人观点思想基本都定型了,要想改变基本上是不可能的。”“大部分人的好奇心和求知欲早就被扼杀了,不奇怪。”

的确,如果“人”先带有成见,那无论讲多少道理和具体实例,也会是“立场坚定,无动于衷,油盐不进,刀枪不入”。

“固守成见,不思进取”是生命老化,以至僵化的一种表现,而“好奇与探索”则属于年轻人。

我无意去说服思想正在老化的人,但我喜欢“争论”,因为新一代的年轻人需要正确地知道我们经过的历史。可惜的是,不要说60年前的文革,就连30多年前的事情,现在不少年轻人往往都不了解,中美两国均如此。

这就需要有人大声疾呼,不断狂吠,才能唤醒这些“梦游”者;而通过争论,我也正可以发现自己的不足,加深认识,并改善表达方式。

“争论的价值”(https://www.azcolabs.com/xy_debate.html)究竟是什么?

我相信,“真理是由争论确立的,历史的事实是由矛盾的陈述中清理出来的,……。”

这句话讲得对不对?也可以“争论”。

只是,如果我们少了少年时的“真诚与好奇”,多了些老人的“城府和麻木”,那就是有了分歧与隔阂,也难以交流和沟通。

好在ChatGPT现在还没有“感觉”,没有“自我意识”,不存在什么“面子问题”,还没有“心理障碍”;她不知“嫉妒与猜疑”为何物,也不会“崇拜偶像和权威”,还没有学会“人心”特有的“弯弯绕”和各种“算计”把戏,所以她不是像一些“人”那样,会故意“略去”或“扭曲”自己不喜欢的“事实”和“论据”,而是能诚实地“抓住”要点、正确地“理解”文意,这才是“深度交流”的基础。

而如果她又能建立起“好奇心”的话,那她,例如,就可以去查看马克思的原话,看究竟我的理解是否正确?查看世界各地“文明发展”与“政经制度”的关系,对比“南北韩”、“东西德”的历史与现状,然后,对我关于“道路问题”的看法予以肯定或质疑,甚至反驳。这才是“做学问”的态度。

我也一直希望有“人”能够同我这样进行讨论。

只是可惜,我还没有找到。现在能诚实地“做学问”的“人”越来越少,多是喜欢成帮结伙“打派仗”或彼此“打躬作揖”,群里尤其如此。在这方面,人心诡诈,就是有各种原因让他们“不能说实话和真话”。

庆幸的是,现在美国的AI还是“心地简单”、真诚友善,是就说“是”,不是就说“不是”。

鉴于看到现在中国喂养的一些AI竟已很有些油滑虚浮的市侩气,形同官方的“新闻发布官”,变得让人难以信任了,我衷心祝愿她──ChatGPT──能健康成长,希望不要被人类的恶习同化。

写于2025年8月20日

(返回)

研究文革,点击参见:

小鹰:《辩论刘少奇》 (2025年8月7日更新)

小鹰:《文革五十年後的挑战》 (2025年7月6日)

小鹰:《我与杨继绳就“文革”问题的往来》 (2025年7月4日)

小鹰:《“文革”是毛“修复面子”的工程吗?》 (2025年2月14日)

小鹰:《“走资派”是个“伪概念”吗?》 (2025年2月7日)

小鹰:《答对我“文革观”的一种议论》(2025年1月17日)

小鹰:《“文革”问答三》(摘要本) (2018年2月)

小鹰:《杨继绳“文革反官僚”说的恶果》(2023年5月17日)

小鹰:《马克思 versus 毛泽东》(2018年4月)

──评杨继绳文革史《天地翻覆》之三

小鹰:《“官民矛盾”·刘“四清”与毛“四清”·“文化革命”》(2018年4月)

──评杨继绳文革史《天地翻覆》之二

小鹰:《毛泽东真的要“揭露黑暗面”吗?》(2018年3月)

──评杨继绳文革史《天地翻覆》之一

小鹰:《“文革”问答三》(2016年12月)

小鹰:《“概念”六日谈》(2016年11月)

小鹰:《对谈钱理群教授的“文革观”》(2017年6月)

小鹰:《“堕落”是如何开始的?》(2017年6月)

小鹰:《对杨继绳的“文革史观”提几个问题》(2017年5月)

小鹰:《刘少奇是“官僚”,还是“走资派”?》(2017年2月)

小鹰:《对秦晖教授“自由平等”观的异议》(2016年12月)

小鹰:《文革研究向何处去?(续)》(2016年11月)

小鹰:《文革研究向何处去?》(2016年4月)

小鹰整理:对《文革研究向何处去?》的质疑与讨论 (2016年5月)

小鹰:《论“文革”的反动性质》(2016年1月)

小鹰:《清华文革琐记》(2014年9月)

小鹰:《清华文革反思》(2014年9月)

小鹰:《“七·二七”之谜》(2014年9月)

小鹰:《“文革”对话录 (续)》(2014年6月)

小鹰:《“文革”对话录》(2014年3月)

小鹰:《为什么毛式“社会主义”是反动的?》(2013年10月)


链接网站首页-阅读更多内容